Finance
» Renewable Energy Projects
Contract Framework
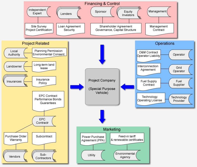
Constructing and operating a power plant or any other infrastructure facility requires a number of contracts with all participants. They don't just document the legal structure. Contracts are also an essential part of a risk mitigation strategy. The diagram below provides an overview of the contract framework. |
 |
Financial & Control
- Site Survey: A survey carried out by an independent experton feasibility of the project and expected annual energy supply.
- Security: Any loan agreements that are secured with lien on the land or other assets
- Shareholder Agreement: Includes the capital structure and governance of the project company.
- Management Contract: specifying management incentives.
|
Project Documents
- Supply Agreement: Fixed price & date models may not be available due to the fact that preparation of foundation (for instance for off-shore farms), turbine or panel sale and the balance of plant are governed under separate contracts.
- Balance of Plant Contracts: As most BOP contractors lack credit ratings, lenders will require holdback of some payment until completion.
- Land Agreements: The term needs to be similar to the useful life of the plant (20 - 25 years). Contract includes definition of payments (usually based on gross revenues), audit rights of landowner, exclusivity, non-disturbance provisions and scope of indemnities.
- Planning Permissions
- Environmental Consent: For most projects, consent will only be given by local authorities if certain conditions are met with respect to safeguarding the environment. This contract may impose restrictions on the operations times or demand additional investments.
- Insurance: Risks that the sponsors and lenders cannot allocate may have to be insured against, for instance political risk.
|
Operations Documents
- Interconnection Agreement: Construction of grid connectivity, long-term feed-in agreement, completion schedule
- Turbine / Panel Service Agreement: Provided by the supplier with term duration of the warranty - needs to correlate to other O & M work. Compensation usually based on a fixed fee.
- O & M Contract: Includes the scope of work, compensation and separate fees, liability, compliance, remedies and dispute resolution
- Operating Licenses: If using patented technology, the project company may have to pay for operating the technology under license. Length must aligh with useful life of plant.
|
Marketing Documents
- Power Purchase Agreement: The Power Purchase Agreement (mostly with a utility company) includes details on what is being sold (i.e. power, credits, certificates), peak or off-peak tariff. It also specifies if the electricity has to be purchased if not taken or what happens if electricity is not produced.
- Renewable Energy Certificate Qualification: (or similar) - a certificate from government agency that project qualifies for feed-in tariffs or production tax credits.
|
Join us
|
Join us on Linkedin
Subscribe to our blog
Follow us on Twitter
Follow us on Facebook
|
<< previous | next >> |
|